安徽自考网,主要为安徽自考考生提供安徽自考报名咨询、自考助学报名、报考指导网站,所有报考信息以各地市教育部门公布为准。

服务电话:18756530744

报考咨询
【考生登录中心】
咨询电话:18756530744

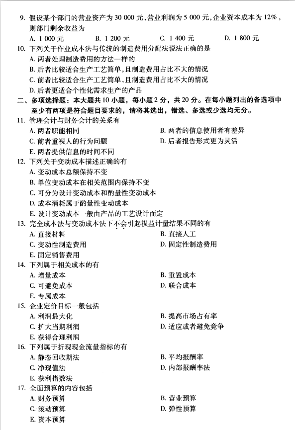
2020年8月高等教育自学考试《管理会计(一)》真题

2020-08-13 14:35:46   来源:admin    点击: 0 微信咨询+ 加入 微信交流群+ 加入




报考服务

微信咨询

扫一扫微信咨询

随时获取自考政策、通知、自考助学以及
各类学习资料、学习方法、教程

考试提醒

2024年安徽自学考试还有

00

考试时间:10月21日、22日
安徽自学考试报名 考生查询服务
18756530744